请输入关键字
《国家卫生健康委办公厅关于印发高血压等慢性病营养与运动指导原则(2024年版)》运动处方相关重点内容
2024-08-20
背 景
为贯彻党中央、国务院决策部署,进一步落实《健康中国行动(2019—2030年)》,倡导文明健康生活方式,提高慢性病患者维护和促进自身健康的能力,国家卫生健康委组织制定高血压等4类慢性病营养和运动指导原则(2024年版),于2024年7月1日正式发布推广。
指导原则的发布旨在支持各地区充分发挥各级医疗卫生机构引领带动作用,进一步强化慢性病防控关口前移,加强对相关慢性病患者营养和运动等非药物措施干预和指导,并加强慢性病防治相关健康知识的普及和宣教,引导公众提高慢性病自我管理的健康意识,通过合理膳食和科学运动有效控制慢性病相关危险因素,减少慢性病的发生,不断提升人民群众健康水平。有关医疗卫生机构可基于文件内容,开发相应的营养和运动处方,用于临床指导。
· 高血压运动指导原则 ·
高血压是一种全身性疾病,可导致脑卒中、冠心病、心力衰竭、肾功能衰竭等严重并发症。目前,我国成年人高血压患病率约为27.5%。高血压的有效防控不仅是个体健康的重要保障,也是遏制心脑血管疾病流行的重要措施。不健康饮食、身体活动不足、超重和肥胖等是高血压的危险因素。生活方式干预,特别是营养和运动干预对高血压的防治具有重要作用。
一、指导原则
  01
坚持有规律的运动。保持充足身体活动,减少久坐时间。
02
以有氧运动为主。中等强度有氧运动每周至少150分钟。提倡结合多种形式的抗阻训练并辅以柔韧性训练。
03
适度量力,循序渐进。避免突然大幅度增加运动强度、时间、频率或类型。

表1 高血压患者运动建议

from clipboard

二、高血压患者运动注意事项
01
加强血压监测。高血压患者应按照高血压诊疗要求规范用药。在此基础上,若运动前收缩压和/或舒张压超过180mmHg和/或110mmHg,应控制血压后再进行运动。
02
特定人群须额外评估。出现高血压临床合并症的患者,在开始运动前应该进行运动测试(如6分钟步行试验、心肺运动测试等),并根据测试结果进行相应的运动训练。
03
运动时避免屏气。力量训练,尤其是大负荷的力量训练避免屏气动作,以减少胸膜腔内压和肺内压增加导致的心肌供血不足风险。
04
运动后要充分放松。不要从高强度运动中快速停止,应逐渐降低运动强度,保持放松时间5分钟以上;要防范运动后低血压风险。
05
注意药物与运动的相互影响。服用B受体阻滞剂的患者更适合用主观用力感觉或讲话测试来衡量运动强度。如运动对控制血压有效,应酌情调整临床用药。
三、高血压患者运动训练的禁忌症

高血压患者在伴有以下情况时,应遵从医生建议选择适当运动类型及强度:

一、静息心电图有明显的缺血表现、2周内有心肌梗死或者其他急性心血管事件;

二、不稳定型心绞痛;

三、未控制的心律失常:

四、重度主动脉瓣狭窄或者其他瓣膜疾病;

五、心力衰竭失代偿:

六、急性肺栓塞或肺梗死;

七、急性甲状腺功能亢进;

八、急性心肌炎或心包炎;

九、急性血栓性静脉炎;

十、其他妨碍安全和运动锻炼的残疾;

十一、电解质异常;

十二、梗阻性肥厚型心脏病,静息最大左心室流出道压差>25mmHg;

十三、主动脉夹层

· 高血糖症运动指导原则 ·
高血糖症(包括糖尿病前期和糖尿病)是一种以慢性血糖升高为特征的代谢状态,可导致人各种脏器,尤其是眼、肾、神经及心血管的长期损害、功能不全和衰竭。目前,中国成人糖尿病患病率约为11.9%,糖尿病前期检出率为35.2%,50岁及以上成人糖尿病患病率更高。控制血糖是预防和延缓慢性并发症发生和发展的有效手段。不健康饮食、身体活动不足、超重和肥胖等是高血糖症的主要危险因素,而营养和运动等生活方式干预对高血糖症,特别是糖尿病前期的防治具有重要作用
一、指导原则
01
减少静坐时间,增加日常活动。减少每日静坐少动时间,连续静坐时间不超过60分钟。增加日常活动和结构化的锻炼,运动方案应该包含有氧运动、抗阻训练和柔韧性训练
02
适当增加高强度有氧运动。有运动基础的可以增加高强度间歇训练(HIT),包含变速跑、有操等。
03
适度量力,循序渐进。避免突然大幅度增加运动强度时间、频率或类型。
04

建议餐后运动。用餐1小时后运动,避免低血糖的发生。

05
肥胖人群的运动要点。在身体健康状况允许的情况下肥胖人群可逐步增加有氧运动强度和时间。


表2 高血糖症患者运动建议

from clipboard

二、高血糖症患者运动注意事项

1.运动计划:

(1)联合运动顺序。在联合训练期间,先进行抗阻训练再进行有氧训练,可降低1型糖尿病患者运动后低血糖的风险
(2)有氧运动间隔不应该超过两天。对于2型糖尿病患者,有氧运动间隔不应该超过两天,以防止胰岛素作用和胰岛素敏感性过度下降
2.运动期血糖管理:
(1)关注血糖水平。血糖水平低于3.9mmol/L是进行高强度运动的禁忌证;1型糖尿病运动前的血糖浓度应为7~10mmol/L,2型糖尿病运动前的血糖浓度应为5~13.9mmol/L。
(2)注意血糖监测。建议开始结构化运动初期可在以下时间点进行血糖监测。运动前15~30分钟;如果运动超过1小时,每30分钟测一次;运动后半小时。规律运动一段时间后,可减少血糖监测频次。
(3)注意药物与运动的相互影响。服用胰岛素促分泌剂(磺脲类和格列奈类)的患者,运动中需要关注低血糖相关症状,或在医生指导下在运动当日酌情减少用量。
(4)运动结束后可适当补充能量。可适量食用低GI的食物,如麦片、水果、干果等。
3.并发症管理
(1)注意溃疡保护。对于伴有周围神经病变的糖尿病患者应采取正确的足部防护措施,选择合适的鞋袜。足部溃疡未愈合的患者应避免负重和水下运动。
(2)视网膜病变患者应避免高强度运动和屏气动作。患有严重非增生性和增生性糖尿病视网膜病变的人都应该避免高强度的有氧运动和抗阻运动,以及摇晃、头朝下和屏气用力等动作。
(3)关注超重和肥胖。大多数2型糖尿病和糖尿病前期患者以及1型糖尿病患者合并超重或肥胖,制定运动处方时应结合减重方案。
(4)特殊糖尿病患者需要额外评估。对合并心血管病中高危风险的高血糖症患者,在运动前应进行心血管风险评估和运动测试(如6分钟步行试验、心肺运动测试等)。根据测试结果进行相应的运动训练。
三、高血糖症患者运动训练的禁忌症

高血糖症患者在伴有以下情况时,应遵从医生建议选择适当运动类型及强度:

一、静息心电图有明显的缺血表现、2周内有心肌梗死或者其他急性心血管事件;

二、不稳定型心绞痛;

三、未控制的心律失常:

四、重度主动脉瓣狭窄或者其他瓣膜疾病;

五、心力衰竭失代偿:

六、急性肺栓塞或肺梗死;

七、急性甲状腺功能亢进;

八、急性心肌炎或心包炎;

九、急性血栓性静脉炎;

十、其他妨碍安全和运动锻炼的残疾;

十一、电解质异常;

十二、梗阻性肥厚型心脏病,静息最大左心室流出道压差>25mmHg;

十三、主动脉夹层。

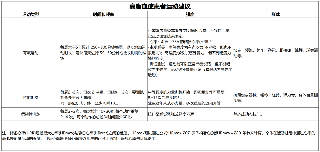
· 高脂血症运动指导原则 ·
高脂血症是一种由遗传因素和环境因素共同作用导致的脂质合成和代谢紊乱的疾病,可导致脑卒中、冠心病等严重并发症。目前,我国成人高脂血症的患病率约为35.6%。高脂血症的有效防控不仅有助于预防动脉粥样硬化的发生和发展,而且在防范高脂血症引发的心脑血管疾病方面发挥关键作用。不健康饮食、身体活动不足等是高脂血症的危险因素。生活方式干预特别是营养和运动干预对高脂血症的防治具有重要作用。
一、指导原则
01

坚持有规律的运动。保持充足身体活动,减少久坐时间。

02
以有氧运动为主。每周进行250~300分钟的中等至较高强度的有氧运动。提倡结合多种形式的抗阻训练并辅以柔韧性训练。
03
适度量力,循序渐进。避免突然大幅度增加运动强度时间、频率或类型。

表3 高脂血症患者运动建议

from clipboard

二、高脂血症患者运动注意事项
04
注意药物副作用。服用他汀类降脂药物可导致肌肉损伤,出现肌肉无力和酸痛。如果服用药物期间,在运动时出现异常或持续性肌肉酸痛,应及时咨询医生。
05
特殊高脂血症患者需要额外评估。对合并心血管病中高危风险的高脂血症患者,在开始运动前应进行心血管风险评估和运动测试(如6分钟步行试验、心肺运动测试等),并根据测试结果确定运动方案。
三、高脂血症患者运动训练的禁忌症

高脂血症患者在伴有以下情况时,应遵从医生建议选择适当运动类型及强度:

一、静息心电图有明显的缺血表现、2周内有心肌梗死或者其他急性心血管事件;

二、不稳定型心绞痛;

三、未控制的心律失常:

四、重度主动脉瓣狭窄或者其他瓣膜疾病;

五、心力衰竭失代偿:

六、急性肺栓塞或肺梗死;

七、急性甲状腺功能亢进;

八、急性心肌炎或心包炎;

九、急性血栓性静脉炎;

十、其他妨碍安全和运动锻炼的残疾;

十一、电解质异常;

十二、梗阻性肥厚型心脏病,静息最大左心室流出道压差>25mmHg;

十三、主动脉夹层。


· 高尿酸血症运动指导原则 ·
高尿酸血症是一种代谢性疾病,可导致痛风、糖尿病、肾脏疾病、心血管病等多种严重并发症。目前,高尿酸血症的总体患病率约为13.3%,长期摄入高能量食物、含果糖高的饮料及大量酒精等不健康膳食和肥胖是高尿酸血症的主要危险因素。通过生活方式干预,特别是合理膳食和科学运动等对高尿酸血症的防治具有重要作用。
一、指导原则
01

坚持有规律的运动。保持充足身体活动,减少久坐时间。

02
以有氧运动为主。中等强度有氧运动每周至少150分钟。提倡结合多种形式的抗阻训练并辅以柔韧性训练。
03
避免剧烈运动。有氧运动时,心率不应超过70%的储备心率,抗阻运动也应避免或慎重选择高强度运动。
04

急性痛风发作后循序渐进地恢复正常活动。可采用游泳、瑜伽等运动形式。

04
合并多种疾病的运动原则。对于高尿酸血症合并多种疾病的患者,在确保所有病情都稳定的前提下,根据病情选择最低强度的运动方案。

表4 高尿酸血症患者运动建议

from clipboard

二、高尿酸血症患者运动注意事项
04
注意运动强度。高尿酸血症合并肾病患者应进行低中强度运动(30%~59%的储备心率)。
05

运动后及时补充水分。高尿酸血症患者应维持每日尿量在2000mL 以上。

三、高尿酸血症患者运动训练的禁忌症
高尿酸血症患者在伴有以下情况时,应遵从医生建议选择适当运动类型及强度:
一、静息心电图有明显的缺血表现、2周内有心肌梗死或者其他急性心血管事件;
二、不稳定型心绞痛;
三、未控制的心律失常:
四、重度主动脉瓣狭窄或者其他瓣膜疾病;
五、心力衰竭失代偿:
六、急性肺栓塞或肺梗死;
七、急性甲状腺功能亢进;
八、急性心肌炎或心包炎;
九、急性血栓性静脉炎;
十、其他妨碍安全和运动锻炼的残疾;
十一、电解质异常;
十二、梗阻性肥厚型心脏病,静息最大左心室流出道压差>25mmHg;
十三、主动脉夹层。